suncitygroup太阳集团·(中国)首页登录
首页
学院概况
学院简介
机构设置
各部门联系方式
新闻动态
通知公告
学历教育
招生工作
学籍管理
教学管理
学位与论文
非学历教育
教师教育培训
党政干部培训
乡村振兴培训
企业人员培训
职业技能和社区教育培训
证书类培训
语言培训
留学服务
党建活动
党建活动
党风廉政建设
师德师风
suncitygroup太阳集团
文档下载
百问百答
首页
学院概况
学院简介
机构设置
各部门联系方式
新闻动态
通知公告
学历教育
招生工作
学籍管理
教学管理
学位与论文
非学历教育
教师教育培训
党政干部培训
乡村振兴培训
企业人员培训
职业技能和社区教育培训
证书类培训
语言培训
留学服务
党建活动
党建活动
党风廉政建设
师德师风
suncitygroup太阳集团
文档下载
百问百答
您所在的位置:
通知公告
通知公告
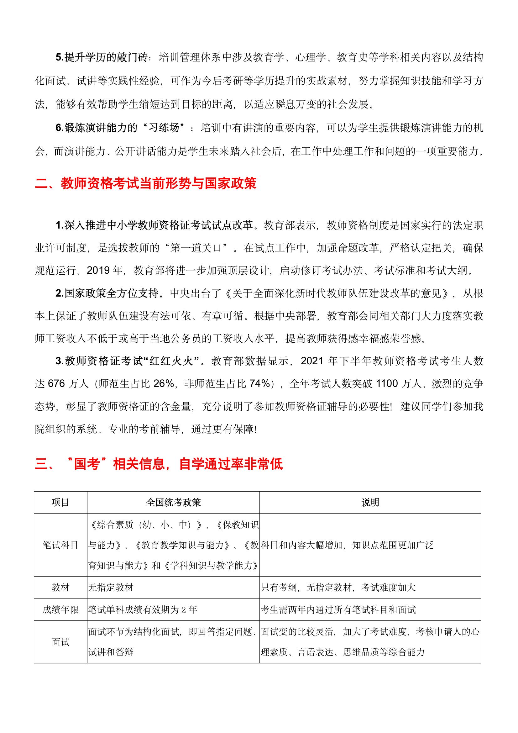
关于在校生参加国家教师资格考试认证体系辅导的说明
|
作者: 继续教育学院
|
来源:靳学斌
|
日期:2025-09-08
|
访问量:
X